Diagnosi Energetica: Cos’è, A Cosa serve e Chi la redige

Che Cos’è la Diagnosi Energetica

cosa s'intede per diagnosi energetica

Per avere una corretta definizione di “Diagnosi Energetica” si può fare riferimento senza troppi indugi, La Direttiva 2006/32/CE definisce la Diagnosi Energetica come una procedura sistematica volta a fornire un’adeguata conoscenza del profilo di consumo energetico di un edificio o gruppo di edifici, di un’attività e/o impianto industriale o di servizi pubblici e privati.

Ha come scopo l’individuazione e la quantificazione di opportunità di risparmio energetico sotto il profilo costi-benefici e riferire in merito ai risultati.

La Diagnosi Energetica è un’attività definita da una serie di fasi e step da eseguirsi all’interno di un’Organizzazione, al fine di individuare interventi i quali, attuati, concorrono alla minimizzazione degli esborsi per acquisto di energia.

Il raggiungimento dell’obiettivo produce ulteriori ricadute positive, come la conoscenza delle attuali modalità di uso dell’energia ed i relativi profili di prelievo, la riqualificazione di impianti e strutture edilizie, con aumento del valore del contesto risanato.


Richiedi una Consulenza Gratuita

Chiedici una consulenza gratuita su come ridurre i costi dell’energia per la tua azienda.


Perché Realizzare una Diagnosi Energetica

L’obiettivo di una Diagnosi Energetica? Beh in realtà è molto più semplice rispetto a quanto effettivamente possa sembrare.

Un processo di Audit Energetico può ritenersi completo quando si realizza l’analisi dei consumi attuali e reali dello Stabilimento in esame, il confronto di questi con Indici di riferimento presi dalla letteratura o scelti dall’impresa stessa, ed infine uno studio di possibili interventi che permettano di migliorare i propri consumi.

L’obiettivo della Diagnosi Energetica è quindi quello di definire, studiare e capire lo stato attuale dei consumi dello Stabilimento in esame e successivamente, di individuare gli opportuni ed appropriati indici di Prestazione Energetica (I.P.E.).

Questi rappresentano la baseline dei consumi del caso specifico, al fine di confrontare i valori dei consumi così individuati con quelli del settore di riferimento e delle specifiche tecnologie utilizzate, in modo da poter descrivere in modo corretto la situazione dell’Organizzazione in esame dal punto di vista delle prestazioni energetiche.

Attraverso tale strumento si intende raggiungere una conoscenza approfondita del reale comportamento (e del consumo) energetico della realtà sottoposta ad esame al fine di individuare le più efficaci modifiche di tale comportamento, con cui si possono perseguire i seguenti obiettivi:

  • diminuire l’incidenza della spesa energetica annuale sul proprio fatturato, sia individuando azioni con cui ridurre il consumo energetico per unità di output, sia studiando strategie di gestione e ottimizzazione del processo produttivo e di manutenzione preventiva dei macchinari impiegati;
  • diminuire le emissioni di gas climalteranti;
  • aumentare la propria efficienza energetica, cioè consumare meno energia a parità di qualità e quantità di prodotti;
  • ricostruzione e la razionalizzazione di tutti i flussi energetici coinvolti;
  • ricostruzione della mappatura completa della distribuzione energetica in tutto l’impianto, distinguendo le attività principali, i servizi ausiliari ed i servizi generali;
  • l’individuazione delle tecnologie di risparmio di energia applicabili all’impianto in esame;
  • il miglioramento della sostenibilità ambientale nella scelta e nell’utilizzo di tali fonti;
  • l’eventuale riqualificazione del sistema energetico.

Quando è obbligatoria la diagnosi energetica?

Si parla di obbligatorietà in base alla tipologia (e dalla grandezza) dell’attività di cui stiamo parlando.

In questo senso, la Direttiva 212/27/UE “Misure per la promozione ed il miglioramento dell’efficienza energetica che concorrono al conseguimento dell’obiettivo nazionale di risparmio energetico”, recepita in Italia con il D. Lgs. 102/2014, chiarisce questo aspetto e sancisce l’obbligo di redigere un Audit Energetico a:

  • Grandi Imprese: Organizzazioni che occupano più di 250 persone, il cui fatturato supera i 50 milioni di euro annuale o il cui totale di bilancio annuo supera i 43 milioni di euro.
  • Imprese energivore (a forte consumo di energia): Organizzazioni (Art. 2 del D.M. 5/4/2013) che consumano almeno 2.4 GWh di energia complessiva, ed il cui rapporto tra costo effettivo dell’energia utilizzata ed il valore del fatturato non sia inferiore al 3,0 %.

Ai fini dell’obbligo di redazione ed invio periodico della Diagnosi Energetica, per le Imprese straniere operanti in Italia vengono considerati esclusivamente i siti sul suolo italiano.

Questi erano i requisiti per redigere una diagnosi.

Sono esenti dall’obbligo di invio periodico (ogni 4 anni) della Diagnosi Energetica, le Organizzazioni che non rientrano all’interno della classificazione di Grandi Imprese o di Aziende Energivore e le Imprese certificate EMAS, ISO 50001 e/o EN ISO 14001 con una Diagnosi Energetica conforme a quanto riportato dall’Allegato 2 del D. Lgs. 102/2014.

Chi può fare la Diagnosi Energetica?

diagnosi energetica e.s.co

Se la propria Azienda o Organizzazione è soggetta all’obbligo di redazione di una Diagnosi Energetica, il tempo per la scadenza stringe, il fantasma di una sanzione da parte dell’ENEA si fa sempre più grande… a chi ci si può rivolgere?

Il rapporto di Diagnosi Energetica può essere redatto esclusivamente da Soggetti e/o organismi certificati da Enti accreditati, quali Società E.S.Co. (Energy Service Company), E.G.E. (Esperto di Gestione dell’Energia) ed Auditor Energetici certificati secondo la specifica e relativa normativa tecnica.

La Diagnosi Energetica deve essere redatta secondo le metodologie ed i criteri minimi essenziali descritti nella Norma UNI CEI EN 16247:2012 (Parte 1, 2, 3 e 4).

La nostra agenzia Energia Ambiente 2050 é specializzata e certificata, quindi, puoi rivolgerti a noi per la tua diagnosi energetica.


Richiedi una Consulenza Gratuita

Chiedici una consulenza gratuita su come ridurre i costi dell’energia per la tua azienda.


Non sono un soggetto obbligato: perché dovrei realizzare una diagnosi energetica?

perché realizzare diagnosi energetica

La risposta in realtà è molto semplice.

Se non hai una patologia grave o se non sei malato, perché fare le analisi del sangue oppure un check up dal medico? Bene, la risposta è esattamente la medesima.

La scelta volontaria di realizzare un’analisi energetica, e quindi di redigere una Diagnosi Energetica, per la propria attività (o azienda), può derivare da una semplice volontà di capire effettivamente “cosa accade” all’interno del proprio Stabilimento produttivo.

Una corretta Diagnosi Energetica permette di capire la quota parte reale di energia elettrica o termica che viene consumata da una specifica linea produttiva piuttosto che un’altra; permette inoltre di capire quanto l’impianto di riscaldamento o di illuminazione “pesa” sul fabbisogno energetico complessivo dello Stabilimento.

Detta Diagnosi infatti può rappresentare il primo passo verso un nuovo approccio di gestione e razionalizzazione dei processi interni, con lo scopo di dotarsi di un sistema di gestione ISO 50001 e trasformare l’obbligo legislativo in una vera e propria opportunità per la propria Organizzazione, individuando lo “Stato di fatto” o il tempo “zero” della propria attività (dal punto di vista energetico), e capire quanto e come pensare a degli interventi di efficientamento.

D’altro canto invece la scelta di realizzare un Audit Energetico per la propria attività può derivare semplicemente da necessità contingenti; se l’alta direzione dell’Organizzazione non ha risorse, convinzione o motivazioni valide per introdurre un sistema di gestione, ogni azione di razionalizzazione energetica conserverà sempre il carattere di episodicità, esclusivamente fine a sé stesso.

La contingenza introdotta precedentemente può derivare:

  • dalla presa di coscienza del pagamento di esborsi eccessivi per la fornitura dei diversi vettori energetici;
  • dal non rientrare nei limiti di consumo specifico medi del settore produttivo di appartenenza;
  • dal dover certificare i propri consumi per poter accedere ad eventuali finanziamenti agevolati;
  • dal dover rispettare la normativa cogente che imponga l’esecuzione della Diagnosi (D. Lgs. 102/2014).

Benefici Diagnosi energetica professionale

Al fin di adempiere agli obblighi previsti dal D. Lgs. 102/2014, a partire dal 5 dicembre 2015, a cadenza quadriennale ogni azienda (grandi imprese ed imprese energivore) è obbligata a redigere una Diagnosi Energetica, da un soggetto certificato, rispettando i criteri minimi riportati nell’Allegato 2 del suddetto decreto.

Tuttavia un’azienda che non rientra nella classificazione di grande impresa o di impresa energivora, può scegliere di realizzare una Diagnosi Energetica volontariamente.

Ma quali sono i vantaggi di una diagnosi condotta in modo professionale?

Sicuramente, vallando questa decisione, la Direzione dell’organizzazione mostra un grande senso di responsabilità e di rispetto verso l’ambiente e verso l’utilizzatore finale stesso.

Nel contempo eseguire una Diagnosi Energetica in maniera corretta, corredata di un sistema di misura e monitoraggio dell’energia elettrica, permette di:

  • Conoscere esattamente cosa ed in che modo avviene il processo produttivo;
  • Realizzare uno schema elettrico unifilare dettagliato dell’impianto;
  • Ricostruire i flussi energetici in ingresso ed in uscita;
  • Calcolare degli Indici di Prestazione Energetica, al fine di valutare in che modo i kWh assorbiti incidano sulla produzione;
  • Dotarsi, se lo si desidera, di un Sistema di Gestione dell’energia ISO 50001;
  • Fornire un punto di partenza per degli eventuali interventi di efficientamento energetico.

Richiedi una Consulenza Gratuita

Chiedici una consulenza gratuita su come ridurre i costi dell’energia per la tua azienda.


Ogni quanto tempo va inviata la diagnosi energetica e come bisogna fare?

Ente per le nuove tecnologie, l’energia e l’ambiente

La redazione e l’invio all’ENEA del rapporto di Diagnosi Energetica, per le Aziende obbligate, deve avvenire entro il 5 dicembre 2015 e successivamente ogni 4 anni, in conformità con quanto riportato nell’Allegato 2 del D. Lgs. 102/2014. Il rapporto di Diagnosi Energetica, assieme a fogli di calcolo Excel preimpostati, va’ caricato online sul portale ENEA, seguendo gli step e le modalità definite.

Normativa diagnosi energetica e terminologia

Qual’è la normativa sulla diagnosi energetica?

La Diagnosi energetica svolta, e gli eventuali successivi report di monitoraggio, rispettano i requisiti previsti dalle seguenti normative:

  • Direttiva Europea 2012/27/UE sull’Efficienza Energetica, che modifica le direttive 2009/125/CE e 2010/30/UE e abroga le direttive 2004/8/CE e 2006/32/CE;
  • Lgs. 102/14 “Attuazione della direttiva 2012/27/UE sull’Efficienza Energetica, che modifica le direttive 2009/125/CE e 2010/30/UE e abroga le direttive 2004/8/CE e 2006/32/CE”;
  • UNI CEI EN 16247-1:2012 “Diagnosi energetiche – Parte 1: Requisiti generali”;
  • UNI CEI EN 16247-2:2012 “Diagnosi energetiche – Parte 2: Edifici“;
  • UNI CEI EN 16247-3:2012 “Diagnosi energetiche – Parte 3: Processi“;
  • UNI CEI EN 16247-4:2012 “Diagnosi energetiche – Parte 4: Trasporto“;
  • UNI CEI EN 15900:2010 “Servizi di efficienza energetica – Definizioni e requisiti“.

Ulteriori normative e pubblicazioni di riferimento e/o di interesse per l’esecuzione della presente Diagnosi Energetica sono riportate di seguito:

  • Lgs. 115/08 “Attuazione della direttiva 2006/32/CE relativa all’efficienza degli usi finali dell’energia e i servizi energetici e abrogazione della direttiva 93/76/CEE“;
  • UNI CEI EN ISO 50001:2018 “Sistemi di gestione dell’energia – Requisiti e linee guida per l’uso“;
  • UNI CEI 11339 “Gestione dell’energia. Esperti in gestione dell’energia. Requisiti generali per la qualificazione“;
  • UNI CEI/TR 11428:2011 “Gestione dell’energia – Diagnosi energetiche – Requisiti generali del servizio di diagnosi energetica“.

TERMINI E DEFINIZIONI

Ci sono dubbi tra i concetti di “Efficienza energetica” e “Sistema di gestione dell’energia”? Non è chiara la differenza tra Fattore di Aggiustamento” ed “Energia Primaria”? Niente paura. ENERGIA AMBIENTE 2050 ha individuato un piccolo glossario riassuntivo di tutte le definizioni utilizzate in materia di energia, di cui:

  1. all’articolo 2 del Decreto Legislativo 30 maggio 2008, n. 115 e successive modificazioni;
  2. all’articolo 2 del Decreto Legislativo 8 febbraio 2007, n. 20 e successive modificazioni;
  3. all’articolo 2, commi 1 e 2, del Decreto Legislativo 19 agosto 2005, n. 192 e successive modificazioni;
  4. al Decreto Legislativo 12 aprile 2006, n. 163;
  5. all’articolo 2 del Decreto Legislativo 4 luglio 2014, n. 102 e successive modificazioni.

Audit energetico o Diagnosi energetica: procedura sistematica finalizzata a ottenere un’adeguata conoscenza del profilo di consumo energetico di un edificio o gruppo di edifici, di una attività o impianto industriale o commerciale o di servizi pubblici o privati, a individuare e quantificare le opportunità di risparmio energetico sotto il profilo costi-benefici e a riferire in merito ai risultati;

  • Auditor energetico: persona fisica o giuridica che esegue diagnosi energetiche;
  • Cliente finale: cliente che acquista energia, anche sotto forma di vettore energetico, per uso proprio;
  • Consumo di energia finale: tutta l’energia fornita per l’industria, i trasporti, le famiglie, i servizi e l’agricoltura, con esclusione delle forniture al settore della trasformazione dell’energia e alle industrie energetiche stesse;
  • Consumo di energia primaria: il consumo interno lordo di energia, ad esclusione degli usi non energetici;
  • Contratto di rendimento energetico o di prestazione energetica (EPC): accordo contrattuale tra il beneficiario o chi per esso esercita il potere negoziale e il fornitore di una misura di miglioramento dell’efficienza energetica, verificata e monitorata durante l’intera durata del contratto, dove gli investimenti (lavori, forniture o servizi) realizzati sono pagati in funzione del livello di miglioramento dell’efficienza energetica stabilito contrattualmente o di altri criteri di prestazione energetica concordati, quali i risparmi finanziari;
  • Diagnosi energetica: ispezione sistematica ed analisi degli usi e dei consumi di energia di un sito, di un edificio, di un sistema o di una organizzazione finalizzata ad identificare i flussi energetici ed il potenziale per miglioramenti dell’efficienza energetica ed a riferire in merito ai risultati;
  • Efficienza energetica: il rapporto tra i risultati in termini di rendimento, servizi, merci o energia, da intendersi come prestazione fornita, e l’immissione di energia;
  • ENEA: Agenzia nazionale per le nuove tecnologie, l’energia e lo sviluppo economico sostenibile;
  • Energia: qualsiasi forma di energia commercialmente disponibile, inclusi elettricità, gas naturale, compreso il gas naturale liquefatto, gas di petrolio liquefatto, qualsiasi combustibile da riscaldamento o raffreddamento, compresi il teleriscaldamento e il tele raffreddamento, carbone e lignite, torba, carburante per autotrazione, ad esclusione del carburante per l’aviazione e di quello per uso marina, e la biomassa quale definita nella direttiva 2001/77/CE del Parlamento europeo e del Consiglio, del 27 settembre 2001, recepita con il decreto legislativo 29 dicembre 2003, n. 387, sulla promozione dell’energia elettrica prodotta da fonti energetiche rinnovabili nel mercato interno dell’elettricità;
  • ESCo: persona fisica o giuridica che fornisce servizi energetici ovvero altre misure di miglioramento dell’efficienza energetica nelle installazioni o nei locali dell’utente e, ciò facendo, accetta un certo margine di rischio finanziario. Il pagamento dei servizi forniti si basa, totalmente o parzialmente, sul miglioramento dell’efficienza energetica conseguito e sul raggiungimento degli altri criteri di rendimento stabiliti;
  • Fattore di aggiustamento: grandezza quantificabile che influenza il consumo energetico utilizzata per normalizzare, confrontare e quantificare in modo omogeneo i consumi, periodo per periodo;
  • Finanziamento tramite terzi: accordo contrattuale che comprende un terzo, oltre al fornitore di energia e al beneficiario della misura di miglioramento dell’efficienza energetica, che fornisce i capitali per tale misura e addebita al beneficiario un canone pari a una parte del risparmio energetico conseguito avvalendosi della misura stessa. Il terzo può essere una ESCO;
  • Indicatore di prestazione energetica: rapporto scelto dall’organizzazione per monitorare la prestazione energetica;
  • Inventario energetico: descrizione analitica della distribuzione dei consumi relativi ai vari vettori energetici del sistema energetico;
  • Miglioramento dell’efficienza energetica: un incremento dell’efficienza degli usi finali dell’energia, risultante da cambiamenti tecnologici, comportamentali o economici;
  • Referente della Diagnosi (RE.D.E.): esperto responsabile della realizzazione della diagnosi;
  • Risparmio energetico: la quantità di energia risparmiata, determinata mediante una misurazione o una stima del consumo prima e dopo l’attuazione di una o più misure di miglioramento dell’efficienza energetica, assicurando nel contempo la normalizzazione delle condizioni esterne che influiscono sul consumo energetico;
  • Servizio energetico: la prestazione materiale, l’utilità o il vantaggio derivante dalla combinazione di energia con tecnologie ovvero con operazioni che utilizzano efficacemente l’energia, che possono includere le attività di gestione, di manutenzione e di controllo necessarie alla prestazione del servizio, la cui fornitura è effettuata sulla base di un contratto e che in circostanze normali ha dimostrato di portare a miglioramenti dell’efficienza energetica e a risparmi energetici primari verificabili e misurabili o stimabili;
  • Sistema di gestione dell’energia: insieme di elementi che interagiscono o sono intercorrelati all’interno di un piano che stabilisce un obiettivo di efficienza energetica e una strategia atta a conseguirlo;
  • Sistema di misurazione intelligente: un sistema elettronico in grado di misurare il consumo di energia fornendo maggiori informazioni rispetto ad un dispositivo convenzionale, e di trasmettere e ricevere dati utilizzando una forma di comunicazione elettronica;
  • Sistema di termoregolazione: sistema tecnico che consente all’utente di regolare la temperatura desiderata, entro i limiti previsti dalla normativa vigente, per ogni unità immobiliare, zona o ambiente;
  • Sotto-contatore: contatore dell’energia, con l’esclusione di quella elettrica, che è posto a valle del contatore di fornitura di una pluralità di unità immobiliari per la misura dei consumi individuali o di edifici, a loro volta formati da una pluralità di unità immobiliari, ed è atto a misurare l’energia consumata dalla singola unità immobiliare o dal singolo edificio;
  • Tonnellata equivalente di petrolio (TEP): unità di misura dell’energia pari all’energia rilasciata dalla combustione di una tonnellata di petrolio grezzo, il cui valore è fissato convenzionalmente pari a 41,86 GJ.

Diagnosi energetica: ecco le parti fondamentali che DEVONO esserci sempre

parti fondamentali diagnosi energetica

Ma a giochi conclusi, come posso essere certo che il mio Tecnico EGE incaricato di fiducia o la E.S.Co. a cui ho affidato l’incarico abbia eseguito effettivamente un buon lavoro?

Semplice, le metodologie e le procedure da impiegare nell’esecuzione della Diagnosi Energetica è necessario che siano conformi al Punto 5 della Norma UNI CEI EN ISO 16247:2012, Parte 1 ed al Punto 4.7 della Norma UNI CEI/TR 11428:2011 (riportato anche nell’APPENDICE A della Norma UNI CEI EN ISO 16247:2012, Parte 3).

Nello specifico, l’esecuzione della Diagnosi Energetica deve essere un’attività da pianificare attentamente, da non prendere alla leggera.

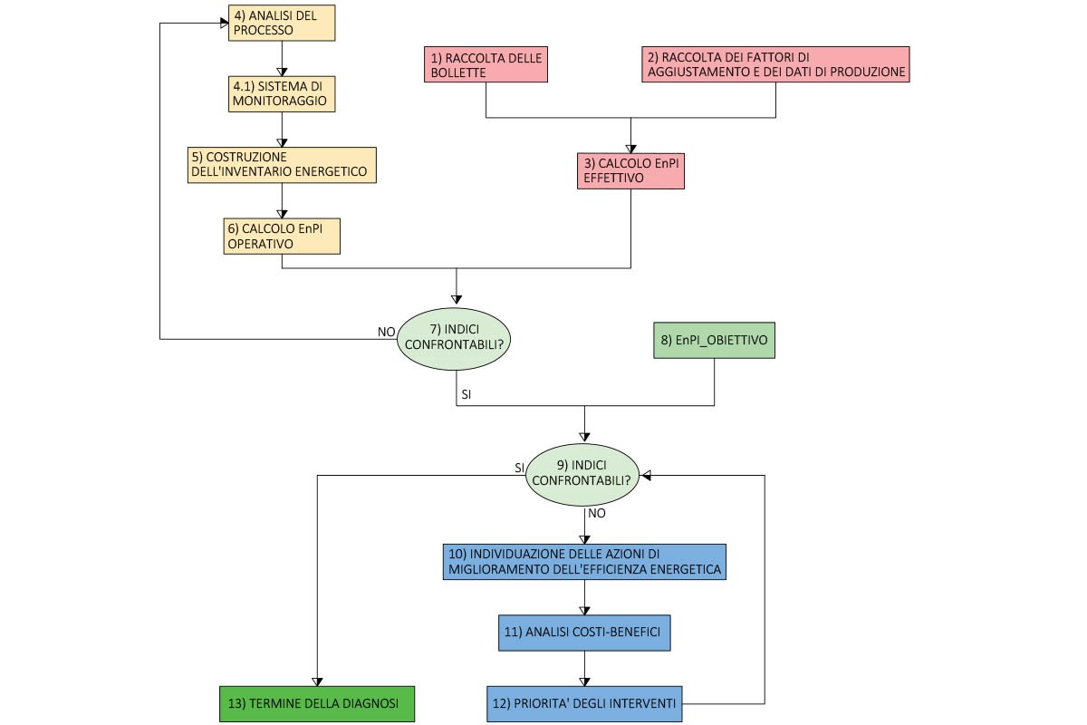
Una corretta Diagnosi energetica deve essere realizzata seguendo le fasi operative di seguito riportate:

  1. Informazioni relative al Tecnico EGE (o alla E.S.Co.) che ha redatto la Diagnosi Energetica;
  2. Dati relativi all’Organizzazione Cliente;
  3. Indicazione del periodo di riferimento in cui viene eseguita la Diagnosi Energetica;
  4. Unità di misura e valori di riferimento adottati;
  5. Informazioni relative al metodo di raccolta e valutazione dei dati;
  6. Tipologia di prodotti e dati di produzione (fattori di aggiustamento);
  7. Caratterizzazione delle materie prime utilizzate;
  8. Descrizione del processo produttivo;
  9. Definizione dei consumi energetici per lo Stabilimento in esame (analisi “storico” bollette e monitoraggio energetico attuale);
  10. Definizione e calcolo degli Indicatori di Prestazione energetica (IPE) effettivi ed operativi e loro confronto;

Formula diagnosi energetica

  1. Definizione e descrizione dei modelli energetici utilizzati;
  2. Confronto degli Indicatori Energetici individuati e con quelli di riferimento specifici;
  3. Descrizione degli eventuali interventi effettuati in passato;
  4. Valutazione dei possibili nuovi interventi di efficientamento energetico;
  5. Sintesi degli interventi di efficientamento energetico individuati.

Richiedi una Consulenza Gratuita

Chiedici una consulenza gratuita su come ridurre i costi dell’energia per la tua azienda.


Quali sono le Fasi di una Diagnosi Energetica?

La Diagnosi Energetica può essere suddivisa nelle seguenti fasi (v. anche Norma UNI CEI 11428:2011):

  • contatti preliminari;
  • comunicazioni con il committente;
  • incontro preliminare;
  • raccolta dati e ricostruzione dei flussi energetici;
  • attività in campo (misurazioni e sopralluoghi);
  • analisi dei dati misurati e raccolti;
  • procedura di dettaglio della diagnosi energetica;
  • rapporto finale.

Dopo una fase preliminare di definizione dei soggetti coinvolti, dello scopo e d’inquadramento dei confini, dei limiti e degli obiettivi della Diagnosi stessa, concordati con la Società, viene analizzato il processo produttivo, distinguendo i vari reparti nei quali è organizzato il processo stesso. Vengono poi analizzate le apparecchiature ed i misuratori installati all’interno dello Stabilimento, che costituiscono le utenze energetiche del sito oggetto di Diagnosi, ricostruendo un lay-out dell’impianto ed uno schema a blocchi del processo produttivo.

Tale fase è accompagnata da una fase di raccolta dei dati di consumo storici, dei dati economici, dei documenti di progetto, di funzionamento, di mantenimento e di tutto ciò che riguarda le singole apparecchiature presenti.

L’analisi di ciascuna infrastruttura prevede la raccolta dei dati produttivi, delle caratteristiche tecniche ed operative di pertinenza, la definizione dei vettori energetici interessati e delle relative modalità di approvvigionamento. Nell’ambito di tale fase rientra l’analisi di eventuali centrali di produzione e/o trasformazione dell’energia al fine di analizzarne i rendimenti di conversione delle fonti energetiche.

Come si misurano correttamente i consumi dell’energia elettrica?

Al fine di redigere una Diagnosi Energetica affidabile e tecnicamente valida, ed al fine di calcolare gli Indici di Prestazione Energetica sulla base dei consumi effettivi misurati su ciascuna specifica utenza, la Società Energia Ambiente 2050 S.a.s. provvede ad installare, a proprie spese, un sistema di controllo strumentale dei consumi elettrici all’interno degli Stabilimenti Clienti.

Si tratta di una soluzione di misura e controllo delle utenze elettriche che monitora in tempo reale, tramite contatori, specifici valori energetici di interesse, associati a specifiche utenze. Il sistema è realizzato attraverso una struttura composta da multimetri e contatori integrati e cablati tra loro, e da sistemi di trasmissione dati, software di data analytics e dashboard.

Per progettare e per procedere all’installazione di detto sistema di monitoraggio è necessario procedere per step, partendo dal censimento di tutte le produzioni e di tutte le apparecchiature presenti, fino alla ricostruzione dello schema elettrico unifilare dell’impianto in esame (inventario energetico), individuando tutte le utenze presenti e specificando, tra queste, quelle maggiormente impiegate e con maggiore potenza installata, sotto indicazione dei tecnici interni allo Stabilimento in esame.

In questa prima fase operativa, definita da un primo livello di indagine piuttosto generale, insieme al personale tecnico dello Stabilimento in esame, è possibile dunque ricostruire il detto schema elettrico, individuando direttamente le utenze maggiormente impattanti sotto il punto di vista energivoro, evitando di censire quelle meno rilevanti e poco utilizzate. Una volta definite le utenze elettriche da monitorare e le loro caratteristiche, sarà necessario progettare e dimensionare in tutte le sue parti il sistema di monitoraggio, adeguandolo al caso in esame.

Scopo di detto sistema di monitoraggio è quello di capire come i flussi di energia elettrica si distribuiscono all’interno dell’impianto stesso, quali sono le Utenze più rilevanti dal punto di vista energetico, al fine di ottimizzare al meglio gli usi finali di energia elettrica.

PROTOCOLLO I.P.M.V.P. – Fare una diagnosi per bene

Se si misura un valore che non sta né in cielo né in terra, chiaramente è meglio non misurare affatto; si risparmia sia in termini economici che in termini di immagine.

Il risanamento energetico necessita di dati certi e concreti, e quindi di una Diagnosi che, per essere risolutiva, deve riportare conclusioni quantitative e non qualitative, individuando con precisione impiantistiche interessate, misure migliorative, costi di investimento e di esercizio e risparmi conseguibili. Questi a loro volta derivano da misure dirette e da rilievi specifici sul campo di parametri fisici e di processo eseguiti con periodicità, precisione ed accuratezza.

Misure di grandezze elettriche e/o fisiche di tipo spot di certo non rappresentano valori affidabili. La variabilità dei processi, e quindi, degli assorbimenti elettrici di ogni unità produttiva non sono prevedibili: guasti, produzioni anomale, alterazioni nel processo produttivo o malfunzionamenti sono di norma molto frequenti nelle attività produttive. Solo eseguendo misurazioni continue, accurate e precise si può passare dalla “teoria” alla prassi, dalla “sensazione” alla ragionevole certezza.

La Società Energia Ambiente 2050 S.a.s. adotta il Protocollo Internazionale di Misura e Verifica delle Prestazioni (International Performance Measurement and Verification Protocol), anche noto con la sigla I.P.M.V.P..

Il protocollo IPMVP è un quadro di definizione e metodi per la corretta valutazione dei risparmi dei consumi energetici e viene utilizzato in suddetta Diagnosi come guida nella redazione e nello sviluppo di Piani di M&V, nel rispetto dei principi di accuratezza, completezza, prudenza, coerenza, pertinenza e trasparenza.

Misura e Verifica (M&V) è il processo che utilizza le misurazioni per determinare in modo affidabile il risparmio effettivo generato all’interno di un singolo impianto/struttura da Azioni di Miglioramento dell’Efficienza Energetica (AMEE).


Richiedi una Consulenza Gratuita

Chiedici una consulenza gratuita su come ridurre i costi dell’energia per la tua azienda.